Instance Verification Kit (IVK)
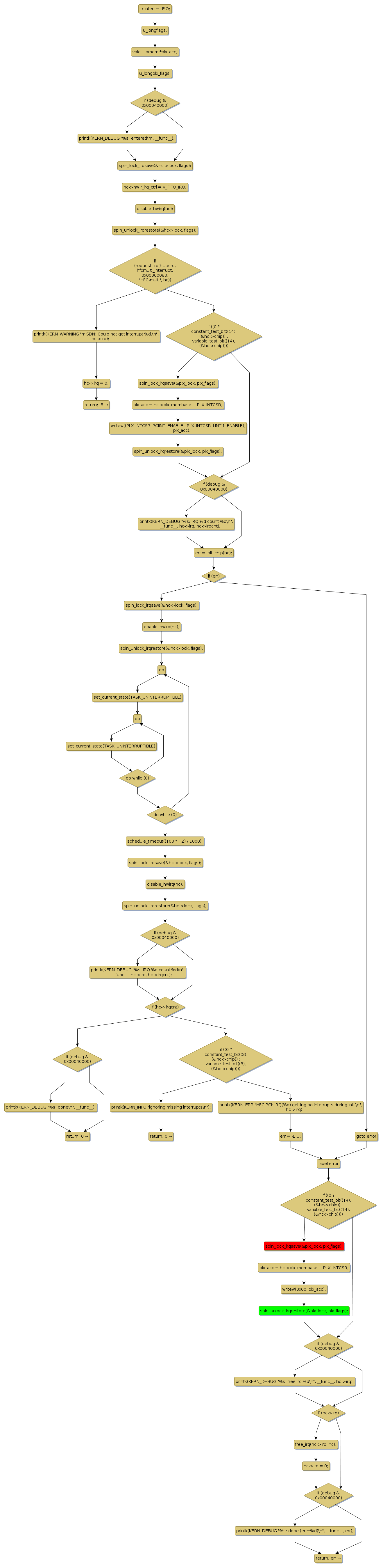
spin lock @ [119525+40+/linux-3.19-rc1/drivers/isdn/hardware/mISDN/hfcmulti.c]
Instance Signature: plx_lock
|
The Matching Pair Graph:
|
|
Function Name
|
Control Flow Graph (CFG)
|
Events Flow Graph (EFG)
|
Source Correspondence
|
|
init_card
|
|
|
[117411+9+/linux-3.19-rc1/drivers/isdn/hardware/mISDN/hfcmulti.c]
|